Finance

仿真中(zhong)(zhong)國金融(rong)(rong)(rong)市(shi)場,利用計算機技術開發(fa)虛(xu)擬市(shi)場經濟環(huan)境(jing),以(yi)實體項(xiang)(xiang)目投(tou)(tou)資(zi)(zi)(zi)(zi)(zi)(zi)為目的(de)(de)(de)(de),涵蓋(gai)項(xiang)(xiang)目投(tou)(tou)融(rong)(rong)(rong)資(zi)(zi)(zi)(zi)(zi)(zi)決策中(zhong)(zhong)涉及的(de)(de)(de)(de)主要理(li)論和(he)方(fang)法,注重理(li)論與實際相結合(he),正確的(de)(de)(de)(de)把握金融(rong)(rong)(rong)決策。通(tong)過(guo)投(tou)(tou)資(zi)(zi)(zi)(zi)(zi)(zi)決策、不確定(ding)性(xing)(xing)分(fen)析、風險(xian)分(fen)析、融(rong)(rong)(rong)資(zi)(zi)(zi)(zi)(zi)(zi)方(fang)案的(de)(de)(de)(de)相關(guan)分(fen)析、項(xiang)(xiang)目評價以(yi)及針對具(ju)體行業(ye)的(de)(de)(de)(de)投(tou)(tou)融(rong)(rong)(rong)資(zi)(zi)(zi)(zi)(zi)(zi)決策,融(rong)(rong)(rong)入近年來我國基(ji)礎(chu)設施建設、房(fang)地產、公共事業(ye)項(xiang)(xiang)目和(he)中(zhong)(zhong)外合(he)資(zi)(zi)(zi)(zi)(zi)(zi)項(xiang)(xiang)目的(de)(de)(de)(de)投(tou)(tou)融(rong)(rong)(rong)資(zi)(zi)(zi)(zi)(zi)(zi)決策實踐新(xin)聞(wen)來影響股(gu)市(shi)、債(zhai)券、基(ji)金等(deng)虛(xu)擬金融(rong)(rong)(rong)市(shi)場,充分(fen)體現(xian)在投(tou)(tou)融(rong)(rong)(rong)資(zi)(zi)(zi)(zi)(zi)(zi)決策教(jiao)學實踐領域的(de)(de)(de)(de)前瞻性(xing)(xing)、內(nei)容的(de)(de)(de)(de)新(xin)穎性(xing)(xing)以(yi)及方(fang)法的(de)(de)(de)(de)實用性(xing)(xing)。企(qi)業(ye)投(tou)(tou)融(rong)(rong)(rong)資(zi)(zi)(zi)(zi)(zi)(zi)是企(qi)業(ye)的(de)(de)(de)(de)財務(wu)行為,其決策就(jiu)(jiu)是企(qi)業(ye)的(de)(de)(de)(de)財務(wu)戰(zhan)略。本軟(ruan)件就(jiu)(jiu)是為了讓學生(sheng)熟(shu)悉(xi)銀(yin)行貸(dai)款(kuan)、企(qi)業(ye)間貸(dai)款(kuan)、民間貸(dai)款(kuan)、私募(mu)股(gu)權、企(qi)業(ye)上市(shi)等(deng)融(rong)(rong)(rong)資(zi)(zi)(zi)(zi)(zi)(zi)手段和(he)銀(yin)行存款(kuan)、債(zhai)券、股(gu)票、基(ji)金、融(rong)(rong)(rong)資(zi)(zi)(zi)(zi)(zi)(zi)融(rong)(rong)(rong)券和(he)房(fang)地產投(tou)(tou)資(zi)(zi)(zi)(zi)(zi)(zi)等(deng)投(tou)(tou)資(zi)(zi)(zi)(zi)(zi)(zi)方(fang)案,熟(shu)悉(xi)各(ge)種投(tou)(tou)資(zi)(zi)(zi)(zi)(zi)(zi)和(he)融(rong)(rong)(rong)資(zi)(zi)(zi)(zi)(zi)(zi)方(fang)案分(fen)析,使(shi)學生(sheng)更(geng)深(shen)的(de)(de)(de)(de)理(li)解投(tou)(tou)融(rong)(rong)(rong)資(zi)(zi)(zi)(zi)(zi)(zi)各(ge)種工(gong)具(ju)的(de)(de)(de)(de)使(shi)用。 并且通(tong)過(guo)融(rong)(rong)(rong)資(zi)(zi)(zi)(zi)(zi)(zi)和(he)各(ge)種虛(xu)擬經濟的(de)(de)(de)(de)投(tou)(tou)資(zi)(zi)(zi)(zi)(zi)(zi),可以(yi)獲得更(geng)多(duo)的(de)(de)(de)(de)流動資(zi)(zi)(zi)(zi)(zi)(zi)金,投(tou)(tou)入到(dao)企(qi)業(ye)的(de)(de)(de)(de)實體經濟發(fa)展(zhan)中(zhong)(zhong),從而擴大企(qi)業(ye)的(de)(de)(de)(de)整體規(gui)模。
軟件分(fen)為管理(li)員、教師(shi)(shi)和學(xue)生三層管理(li)結構。管理(li)員除管理(li)教師(shi)(shi)賬號,還需輔助教師(shi)(shi)進行實(shi)驗(yan)(yan)基(ji)礎數據的設置(zhi)以及系統的管理(li)維護工作。教師(shi)(shi)是實(shi)驗(yan)(yan)的發起者,設置(zhi)虛擬環境參數,可實(shi)時查看學(xue)生的實(shi)驗(yan)(yan)情(qing)況。
軟件結構圖:
功能模塊:


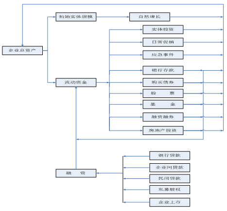
投(tou)融(rong)(rong)資決策實驗是(shi)由學(xue)(xue)生扮演各種(zhong)企業,教師給(gei)定企業的初始資金,分(fen)(fen)為(wei)固定資產和流動資金兩部分(fen)(fen),學(xue)(xue)生可以(yi)合理分(fen)(fen)配(pei)流動資金,利用銀行存款(kuan)、銀行貸款(kuan)、債券、股(gu)票(piao)、基金、融(rong)(rong)資融(rong)(rong)券、房地產、企業間貸款(kuan)、民間貸款(kuan)、私募股(gu)權(quan)、企業上(shang)市等投(tou)融(rong)(rong)資手段,積累實體投(tou)資資金。

資金流:

1.軟件(jian)結(jie)構(gou)簡(jian)單,內容豐富
系統(tong)實訓內容主(zhu)要(yao)模塊(kuai)包括(kuo)市場(chang)環(huan)境、實體(ti)投資(zi)(zi)(zi)(zi)、融(rong)(rong)資(zi)(zi)(zi)(zi)、投資(zi)(zi)(zi)(zi)報告以及財(cai)務報告。通過投資(zi)(zi)(zi)(zi)和融(rong)(rong)資(zi)(zi)(zi)(zi)兩類(lei)決策積累(lei)資(zi)(zi)(zi)(zi)金,最終進行實體(ti)投資(zi)(zi)(zi)(zi)。軟(ruan)件中(zhong)包含所有的(de)投融(rong)(rong)資(zi)(zi)(zi)(zi)方法,包括(kuo):投資(zi)(zi)(zi)(zi)中(zhong)的(de)銀行貸(dai)款(kuan)、債權(quan)、股(gu)票(piao)、基金、融(rong)(rong)資(zi)(zi)(zi)(zi)融(rong)(rong)券、房地產,融(rong)(rong)資(zi)(zi)(zi)(zi)中(zhong)的(de)銀行貸(dai)款(kuan)、企業間貸(dai)款(kuan)、民間貸(dai)款(kuan)、私募股(gu)權(quan)、企業上(shang)市。
2.清晰的(de)債權、股(gu)票、基(ji)金走勢圖(tu)
隨(sui)著宏觀(guan)因(yin)素(su)、交易因(yin)素(su)以及新聞(wen)因(yin)素(su)的影響,債(zhai)權、股票(piao)、基(ji)金(jin)的價格隨(sui)之(zhi)變化。系統根據內置函數(shu)顯(xian)示債(zhai)權、股票(piao)和(he)基(ji)金(jin)的周期(qi)(qi)走(zou)勢圖(tu)。通過條件(jian)搜索(suo)查(cha)看周期(qi)(qi)走(zou)勢圖(tu),結合影響因(yin)素(su)準確的分(fen)析變化趨勢。
3.財務自動(dong)統(tong)計
提(ti)供財(cai)(cai)務(wu)報(bao)告(gao)模(mo)塊,包含財(cai)(cai)務(wu)統(tong)計(ji)、財(cai)(cai)務(wu)明(ming)細(xi)(xi)(xi)、融資(zi)明(ming)細(xi)(xi)(xi)、投資(zi)明(ming)細(xi)(xi)(xi)。系統(tong)自(zi)動統(tong)計(ji)并顯示財(cai)(cai)務(wu)的收支圖、財(cai)(cai)務(wu)明(ming)細(xi)(xi)(xi)、實體資(zi)金明(ming)細(xi)(xi)(xi)、流動資(zi)金明(ming)細(xi)(xi)(xi)以及投融資(zi)明(ming)細(xi)(xi)(xi)。實驗(yan)者(zhe)可隨時查看財(cai)(cai)務(wu)統(tong)計(ji),便于掌握(wo)資(zi)金的流入、流出。
4.注重教學實(shi)踐,仿真市場環境(jing)
現(xian)代化(hua)的教學方法(fa),將所學的金融知識運用到模(mo)(mo)擬(ni)(ni)實(shi)踐中。通過某種(zhong)算法(fa)將現(xian)實(shi)中各指(zhi)標(biao)變(bian)化(hua)情(qing)(qing)況模(mo)(mo)擬(ni)(ni)出來,查看宏觀指(zhi)標(biao):GDP增長率(lv)走(zou)勢圖、當(dang)年(nian)利率(lv)走(zou)勢圖、通貨膨脹率(lv)走(zou)勢圖、信(xin)貸額度調(diao)整(zheng)率(lv)走(zou)勢圖、原油價格走(zou)勢圖、匯率(lv)走(zou)勢圖等,讓學生了解整(zheng)個市(shi)場環境的變(bian)化(hua)情(qing)(qing)況。
5.開放式的管理機制
提供教(jiao)師(shi)管理員共同管理實(shi)驗(yan)(yan)基礎(chu)數據,教(jiao)師(shi)端(duan)可以(yi)手動控制實(shi)驗(yan)(yan)的(de)(de)開啟、暫(zan)停。實(shi)驗(yan)(yan)中教(jiao)師(shi)可實(shi)時(shi)查(cha)看實(shi)驗(yan)(yan)操作(zuo)日志、得分、企(qi)業排(pai)名等(deng)實(shi)驗(yan)(yan)相關過程(cheng)數據。在實(shi)驗(yan)(yan)過程(cheng)中,教(jiao)師(shi)可添(tian)加(jia)投資(zi)項(xiang)目以(yi)及審批企(qi)業上(shang)市(shi)實(shi)驗(yan)(yan)的(de)(de)控制。