Court

根據(ju)廣(guang)大高校師生(sheng)用(yong)戶(hu)的(de)(de)建議,并充分考(kao)慮司(si)法(fa)(fa)現代化趨勢(shi),運(yun)用(yong)面向對象化設計(ji)方(fang)法(fa)(fa),將抽(chou)象、繁雜的(de)(de)法(fa)(fa)律(lv)理(li)論(lun)(lun)與實踐知(zhi)識(shi)緊密結(jie)合(he)、融會貫通(tong)。真(zhen)實演練(lian)民事案(an)件(jian)(jian)、公(gong)訴(su)案(an)件(jian)(jian)、公(gong)訴(su)附帶(dai)民事案(an)件(jian)(jian)、自訴(su)案(an)件(jian)(jian)、自訴(su)附帶(dai)民事案(an)件(jian)(jian)、行(xing)政案(an)件(jian)(jian),應用(yong)第一審(shen)(shen)程(cheng)(cheng)序和(he)第二審(shen)(shen)程(cheng)(cheng)序進行(xing)審(shen)(shen)判(pan)(pan)(pan)時應當遵循的(de)(de)流(liu)程(cheng)(cheng)和(he)方(fang)法(fa)(fa),采用(yong)小組(zu)競合(he)實驗方(fang)式(shi),通(tong)過讓(rang)學(xue)(xue)生(sheng)分組(zu)扮演原(yuan)告(gao)(gao)、被(bei)告(gao)(gao)、第三人、證人、審(shen)(shen)判(pan)(pan)(pan)長、審(shen)(shen)判(pan)(pan)(pan)員(yuan)(yuan)、人民陪審(shen)(shen)員(yuan)(yuan)等角色,并能根據(ju)案(an)件(jian)(jian)的(de)(de)具(ju)體情況,選(xuan)擇(ze)適用(yong)普通(tong)審(shen)(shen)判(pan)(pan)(pan)程(cheng)(cheng)序或(huo)簡易審(shen)(shen)判(pan)(pan)(pan)程(cheng)(cheng)序。使學(xue)(xue)生(sheng)清楚了(le)(le)解(jie)起訴(su)、受理(li)、反(fan)訴(su)、簽辯、舉證、審(shen)(shen)理(li)、回避、調解(jie)和(he)缺席審(shen)(shen)判(pan)(pan)(pan)等開庭(ting)前的(de)(de)準備工作,和(he)法(fa)(fa)庭(ting)審(shen)(shen)判(pan)(pan)(pan)流(liu)程(cheng)(cheng),以及做為第三人,該如何(he)提起獨立(li)訴(su)訟請求(qiu)。為盡可能貼近真(zhen)實的(de)(de)庭(ting)審(shen)(shen)環(huan)境,運(yun)用(yong)實時對話方(fang)式(shi),同(tong)樣賦予審(shen)(shen)判(pan)(pan)(pan)長(或(huo)審(shen)(shen)判(pan)(pan)(pan)員(yuan)(yuan))發言控制(zhi)權(quan),主導原(yuan)告(gao)(gao)與被(bei)告(gao)(gao)對焦點問題的(de)(de)辯論(lun)(lun),控制(zhi)審(shen)(shen)判(pan)(pan)(pan)進程(cheng)(cheng),評(ping)議、宣判(pan)(pan)(pan)審(shen)(shen)判(pan)(pan)(pan)結(jie)果。不僅(jin)有效鞏固學(xue)(xue)生(sheng)的(de)(de)法(fa)(fa)律(lv)理(li)論(lun)(lun)知(zhi)識(shi),而且提高了(le)(le)其分析和(he)解(jie)決實際案(an)件(jian)(jian)和(he)糾紛的(de)(de)能力,最終達到在“實踐中學(xue)(xue)習”的(de)(de)目(mu)的(de)(de)。
系(xi)統還增加司法考試和企業(ye)法律(lv)顧問兩個(ge)模塊。
司法考試模(mo)塊中包含(han)了:
資訊(xun):報考指南 考試報名 考試大綱(gang)
輔導:試卷分析、法(fa)律法(fa)規、名師指導
試題:模(mo)擬試題、歷年真題、在線考試
互動:經驗技巧、綜合輔導、專題總匯、考試百科
企業法律顧問模塊中(zhong)包含(han):
資訊:報(bao)考(kao)指南 考(kao)試(shi)報(bao)名 考(kao)試(shi)大(da)綱
輔(fu)導:綜合法律知識(shi)(shi)(shi) 經(jing)濟與民商(shang)法律知識(shi)(shi)(shi)、企業(ye)管理(li)知識(shi)(shi)(shi)輔(fu)導、法律事務、案例分(fen)析
試題:模(mo)擬試題、歷年真題、在(zai)線考試
互動:經驗技巧、綜合輔導、專題總匯、考試(shi)百科
司(si)(si)法考(kao)試(shi)與(yu)企(qi)業(ye)(ye)法律顧問(wen)中涵蓋了2004至2015年大量(liang)的(de)文(wen)章、試(shi)題庫等。近萬條相關信息、幫助學生提高司(si)(si)法考(kao)試(shi)與(yu)企(qi)業(ye)(ye)法律顧問(wen)的(de)通過(guo)率(lv)。
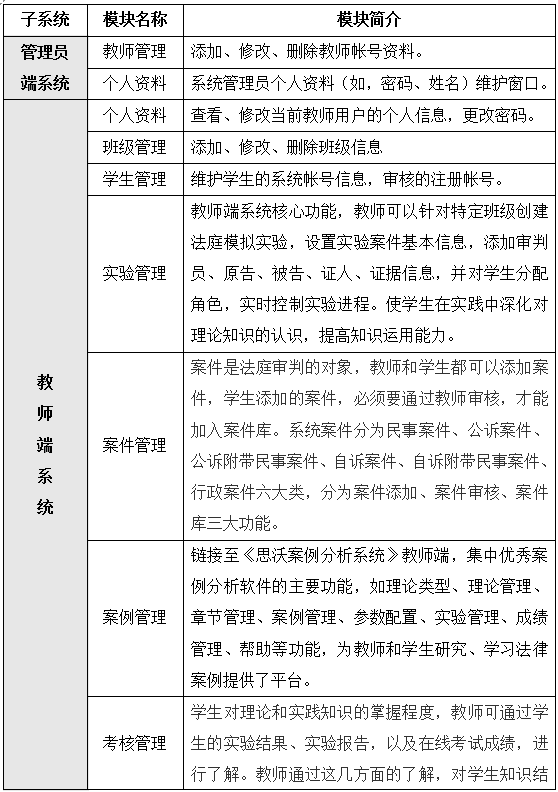
依據(ju)信息化輔助教學(xue)的特點,系(xi)(xi)統采用三(san)級管(guan)(guan)理結構模(mo)式,由管(guan)(guan)理員端系(xi)(xi)統、教師端系(xi)(xi)統、學(xue)生(sheng)端系(xi)(xi)統組成,操(cao)作(zuo)界面相(xiang)互獨立(li),數(shu)據(ju)共(gong)享、傳遞(di),實(shi)現(xian)了監控、溝通、協作(zuo)的管(guan)(guan)理目標。各系(xi)(xi)統主(zhu)要功(gong)能如下:
成熟的管理模式
運用三層管(guan)理(li)結(jie)構模式(shi),由(you)管(guan)理(li)員端系統維護(hu)教師(shi)和(he)個人資(zi)料(liao);教師(shi)端系統管(guan)理(li)實(shi)驗(yan)(yan)(yan)班級、學生(sheng)、公告、案(an)例等信息,搭建實(shi)驗(yan)(yan)(yan)環境,配置(zhi)實(shi)驗(yan)(yan)(yan)參數,控(kong)制(zhi)實(shi)驗(yan)(yan)(yan)狀態,查看(kan)和(he)考核實(shi)驗(yan)(yan)(yan)結(jie)果;學生(sheng)端系統根據教師(shi)設置(zhi)的實(shi)驗(yan)(yan)(yan)目(mu)標,進行具體的實(shi)驗(yan)(yan)(yan)操作,分析法庭案(an)例,編寫并(bing)上(shang)傳(chuan)實(shi)驗(yan)(yan)(yan)報告。
全面、規范的司(si)法、仲裁文書
系統包(bao)含(han)起訴書(shu)(shu)、應訴通(tong)知書(shu)(shu)、答(da)辯(bian)狀、判決書(shu)(shu)等司法、仲裁文(wen)書(shu)(shu)的格式、范例,學(xue)生通(tong)過對文(wen)書(shu)(shu)實(shi)例的分析(xi)研究,逐步理解、領(ling)會(hui)、掌握(wo)文(wen)書(shu)(shu)制作的規律、特點(dian)以及具體要求,做到學(xue)以致用,切實(shi)提高司法文(wen)書(shu)(shu)的制作技(ji)能。
真實的庭審布局
以法(fa)院(yuan)庭(ting)審布(bu)局為參考,融合三維仿真技術,并充分考慮、分析民事、刑事(公訴、自(zi)訴)、行(xing)政案件庭(ting)審布(bu)局的不同,真實(shi)再現了庭(ting)審實(shi)景,并有(you)實(shi)時對話功(gong)能。有(you)效(xiao)提高學生的學習興趣,強化角(jiao)色扮(ban)演意識,為以后(hou)從事法(fa)律(lv)工作奠定基礎。
連貫、擬真的庭審過(guo)程(cheng)
系統按照(zhao)程序法(fa)(fa)和實(shi)體法(fa)(fa)的(de)規定對庭審(shen)(shen)的(de)全(quan)過程進(jin)行模擬。學(xue)生(sheng)在開(kai)庭之前,根據預(yu)審(shen)(shen)判案(an)件的(de)類型和所扮演角色(se)來進(jin)行實(shi)驗準備;按照(zhao)入(ru)庭、身份核對、詢(xun)問(wen)回(hui)避、法(fa)(fa)庭調(diao)查、舉證、質證、法(fa)(fa)庭辯論、反訴、法(fa)(fa)庭調(diao)解、宣判、上訴等(deng)流程來開(kai)展庭審(shen)(shen)演練,逐步提高(gao)學(xue)生(sheng)的(de)法(fa)(fa)律實(shi)務(wu)能(neng)力。
豐富、全面的知識庫
內嵌一個全面、豐富的(de)知識(shi)(shi)庫系統,包(bao)含法律(lv)法規(gui)、仲裁文書(shu)、司(si)法文書(shu)、經典案例等法律(lv)學科知識(shi)(shi),不僅(jin)為(wei)學生拓(tuo)寬知識(shi)(shi)層面提供了平(ping)臺,而(er)且有利于其(qi)提高分(fen)析、解決司(si)法實踐(jian)問(wen)題(ti)的(de)能(neng)力(li)。
人(ren)性化(hua)的實驗幫助(zhu)功能
在每一實驗界(jie)面中,附加案件詳情、證據材料(liao)、法律條款等與所審判案件有關(guan)的說明信息,并(bing)伴以引導式的訴訟流程圖,使軟件操作、上手更加容易,專業知識(shi)吸收更加牢固(gu)。并(bing)支(zhi)持(chi)辯(bian)論草稿預先(xian)填寫(xie)和(he)保存功能。
靈活的考核功能
系統(tong)提供實(shi)驗結果、案例分(fen)析、實(shi)驗報(bao)告、在線考試四種考核(he)(he)方式,具(ju)有(you)自動評分(fen)機(ji)制,小組評分(fen)功(gong)能,從(cong)理論、實(shi)踐方面(mian),全方位(wei)考核(he)(he)學生的知識結構。