Administration

1、軟件的(de)(de)框架:行政(zheng)審批模擬實(shi)訓(xun)系統分管(guan)(guan)理(li)(li)員、教(jiao)(jiao)師(shi)(shi)和學(xue)生(sheng)三個(ge)用戶(hu)角色。分管(guan)(guan)理(li)(li)員和教(jiao)(jiao)師(shi)(shi)學(xue)生(sheng)兩個(ge)登陸(lu)端(duan)(duan)口。由管(guan)(guan)理(li)(li)員進行教(jiao)(jiao)師(shi)(shi)管(guan)(guan)理(li)(li)。教(jiao)(jiao)師(shi)(shi)端(duan)(duan)進行班級學(xue)生(sheng)管(guan)(guan)理(li)(li)及實(shi)驗(yan)(yan)相關數據的(de)(de)設置。學(xue)生(sheng)端(duan)(duan)進行具體的(de)(de)實(shi)驗(yan)(yan)
2、實驗由(you)教師創(chuang)建并設(she)置(zhi),學(xue)生(sheng)分(fen)(fen)(fen)別扮演了采(cai)購(gou)活動(dong)(dong)中(zhong)的采(cai)購(gou)單位、采(cai)購(gou)中(zhong)心、供應商、專家四(si)種角色(se)(se)(se)。實驗分(fen)(fen)(fen)組(zu)(zu)分(fen)(fen)(fen):自(zi)動(dong)(dong)分(fen)(fen)(fen)組(zu)(zu)和手動(dong)(dong)分(fen)(fen)(fen)組(zu)(zu)兩(liang)種方式。自(zi)動(dong)(dong)分(fen)(fen)(fen)組(zu)(zu):只需要設(she)置(zhi)組(zu)(zu)數(shu)、各角色(se)(se)(se)人(ren)數(shu),系統自(zi)動(dong)(dong)分(fen)(fen)(fen)配學(xue)生(sheng)角色(se)(se)(se);手動(dong)(dong)分(fen)(fen)(fen)組(zu)(zu):設(she)置(zhi)組(zu)(zu)數(shu)、各角色(se)(se)(se)人(ren)數(shu),各角色(se)(se)(se)的學(xue)生(sheng)。
3、軟件(jian)模擬(ni)了(le)公開招(zhao)標(biao)、邀請招(zhao)標(biao)、競爭性談(tan)判、單一來源(yuan)、詢價采(cai)購(gou)五(wu)種方式(shi)的采(cai)購(gou)流程(cheng),嚴格按照政府(fu)(fu)采(cai)購(gou)法的要求和流程(cheng),并結合政府(fu)(fu)采(cai)購(gou)的實際操作,區分每一種采(cai)購(gou)方式(shi)的差別。
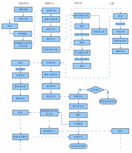
4、采(cai)(cai)(cai)購(gou)(gou)活動(dong)由(you)采(cai)(cai)(cai)購(gou)(gou)單位發起,根據采(cai)(cai)(cai)購(gou)(gou)目錄制定采(cai)(cai)(cai)購(gou)(gou)預算、采(cai)(cai)(cai)購(gou)(gou)計劃、采(cai)(cai)(cai)購(gou)(gou)需求建立采(cai)(cai)(cai)購(gou)(gou)任務。由(you)采(cai)(cai)(cai)購(gou)(gou)中心組(zu)織并發布(bu)采(cai)(cai)(cai)購(gou)(gou)信息,供應商通過采(cai)(cai)(cai)購(gou)(gou)信息前來購(gou)(gou)買(mai)標(biao)書(shu)、制作(zuo)采(cai)(cai)(cai)購(gou)(gou)響應文件、投(tou)遞(di)標(biao)書(shu)、交(jiao)納(na)保證金(jin)、參加(jia)標(biao)前會和踏勘、開標(biao)前提交(jiao)質(zhi)疑(yi)文件
5、學生端
采購中心:
采(cai)購(gou)中心(xin)信息、制(zhi)(zhi)定采(cai)購(gou)方(fang)案、采(cai)購(gou)方(fang)案管理(li)制(zhi)(zhi)定招(zhao)(zhao)標(biao)(biao)文件、資格預審(邀(yao)請(qing)(qing)招(zhao)(zhao)標(biao)(biao))、投(tou)標(biao)(biao)邀(yao)請(qing)(qing)、邀(yao)請(qing)(qing)招(zhao)(zhao)標(biao)(biao)&單一來源、招(zhao)(zhao)標(biao)(biao)公(gong)告、踏勘(kan)與標(biao)(biao)前(qian)會、查看供(gong)應商投(tou)標(biao)(biao)、(結束投(tou)標(biao)(biao))查看流標(biao)(biao)、采(cai)購(gou)現場、定標(biao)(biao)、制(zhi)(zhi)定合同、組織驗收
采購單位:
采(cai)購(gou)(gou)單位信息、采(cai)購(gou)(gou)預算、采(cai)購(gou)(gou)計劃、采(cai)購(gou)(gou)需求、踏勘與標前會(hui)、采(cai)購(gou)(gou)現場、查看定標、采(cai)購(gou)(gou)合(he)同、驗(yan)收(shou)
供應商:
供應(ying)商信息(xi)、資格預(yu)審、采購(gou)文件、踏勘、投標(biao)保(bao)證金、采購(gou)現場(應(ying)標(biao))、應(ying)標(biao)結果(guo)、中標(biao)、驗(yan)收、支付(fu)
6、專(zhuan)家評標(biao)(biao):專(zhuan)家注(zhu)冊(ce)信(xin)息、資質(zhi)申(shen)請、招(zhao)標(biao)(biao)文(wen)件(jian)、采購現場、驗收
7、政府采(cai)購網:各(ge)角色(se)共用的(de)一個模塊。通(tong)過(guo)政府采(cai)購網可查(cha)看(kan)到采(cai)購單(dan)位、供(gong)應商信(xin)息(xi)、專家信(xin)息(xi)和招標信(xin)息(xi)、中標信(xin)息(xi)。
8、流程(cheng)圖模塊(kuai):1、詢價采(cai)購(gou)流程(cheng)圖2、邀請招(zhao)標流程(cheng)圖3、單一來源流程(cheng)圖4、公開(kai)招(zhao)標流程(cheng)圖5、競(jing)爭性談(tan)判流程(cheng)圖
適用于任何類型
企業采購流程
公開招標
詢價采購
單一來源
邀請招標
競爭性談判